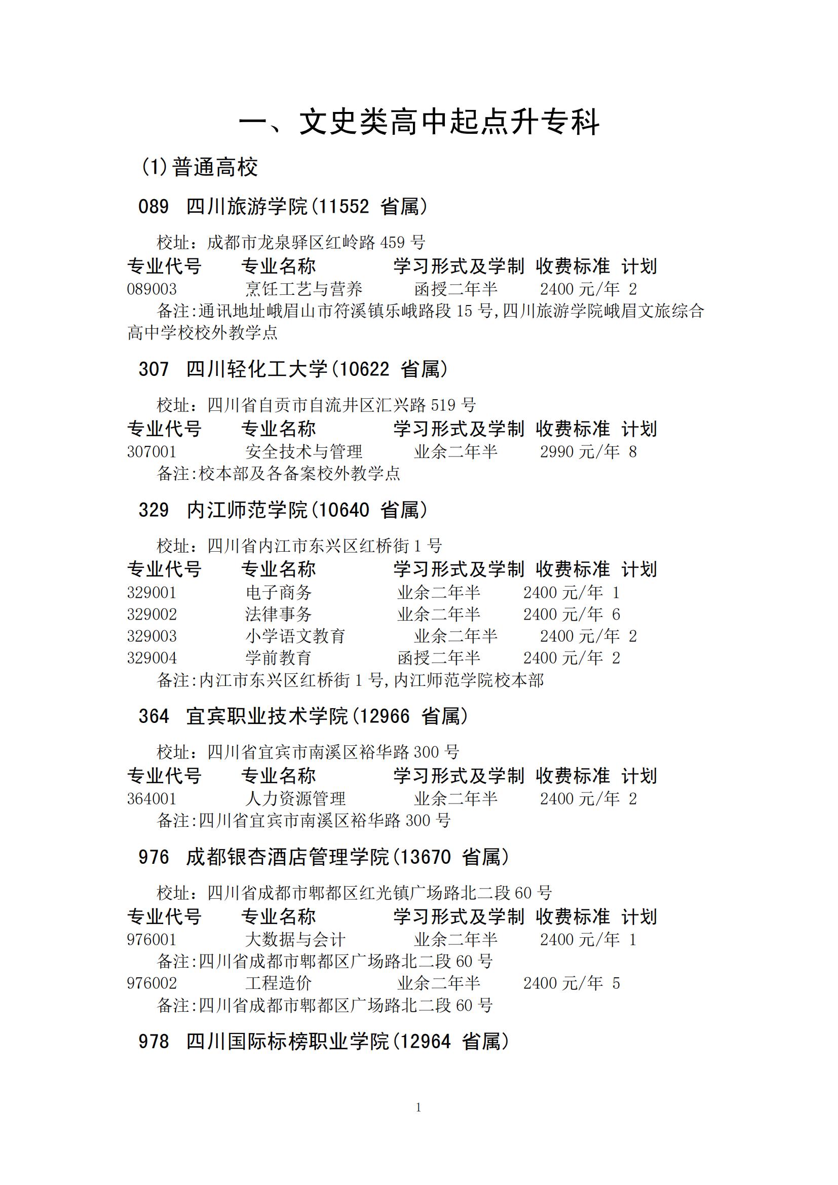
一、文史类高中起点升专科
(1)普通高校
(2)成人高校


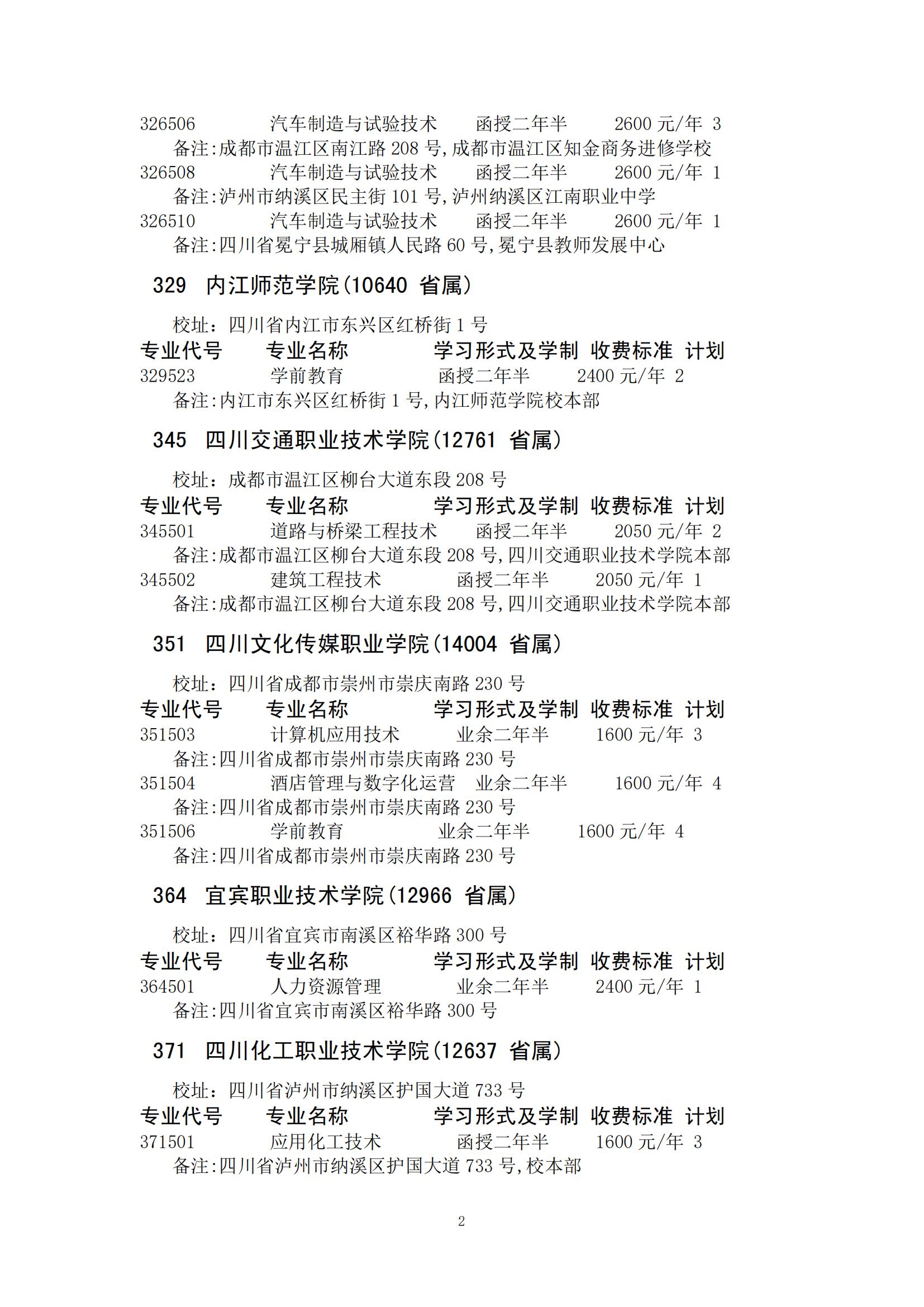
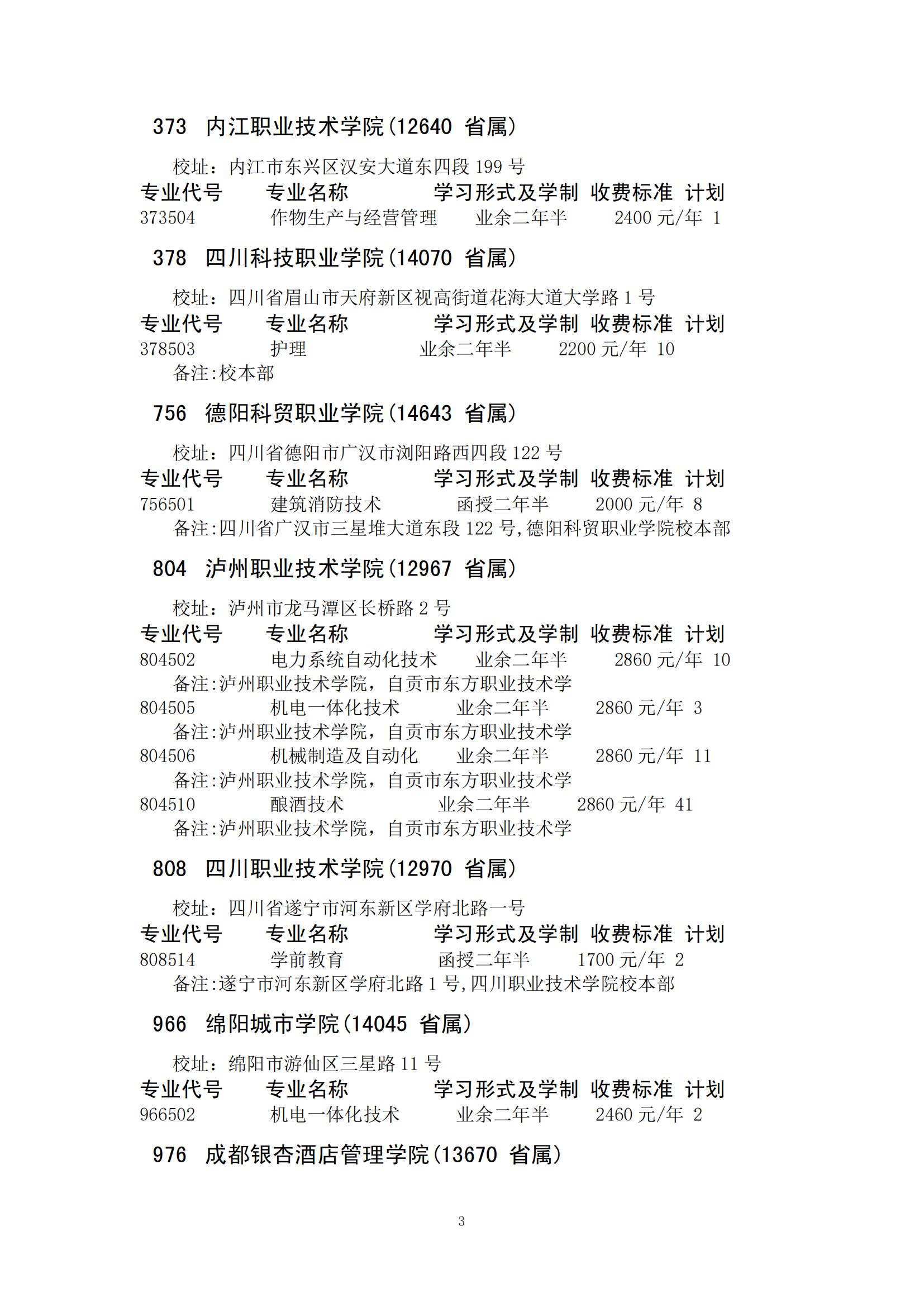
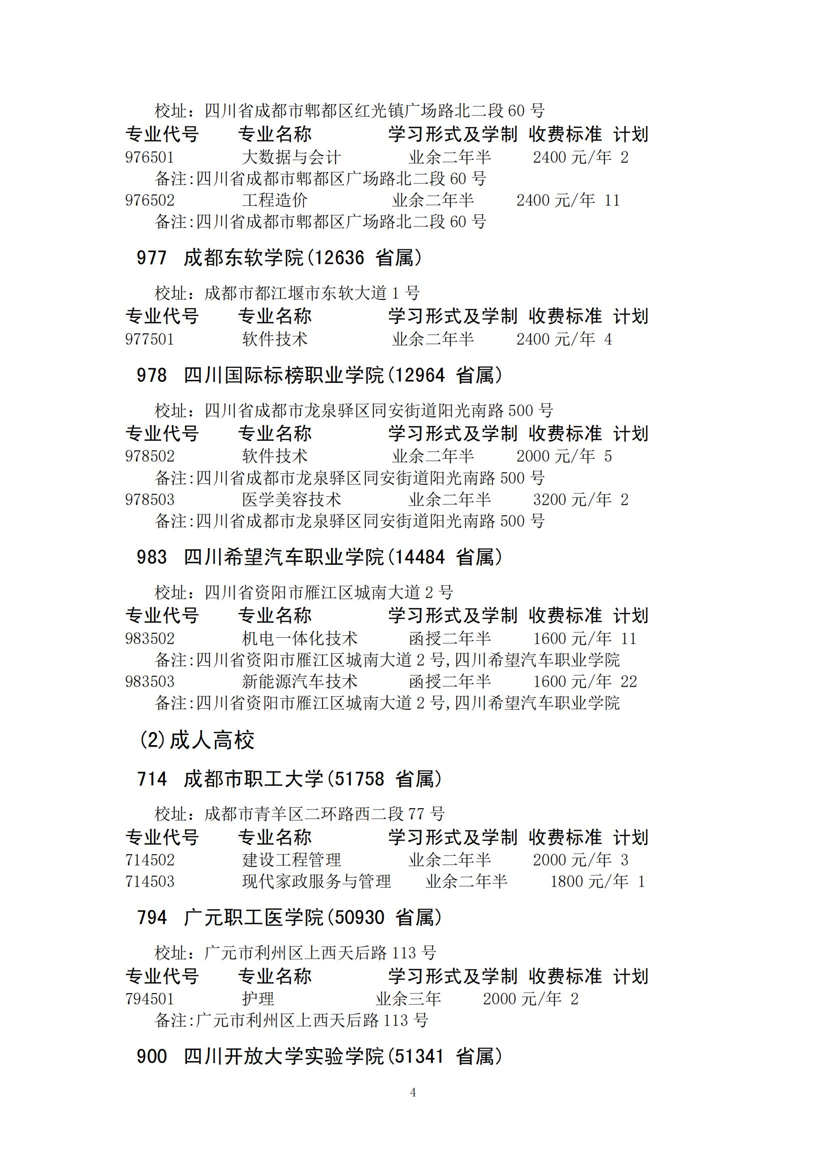
二、理工农医类高中起点升专科
(1)普通高校
(2)成人高校







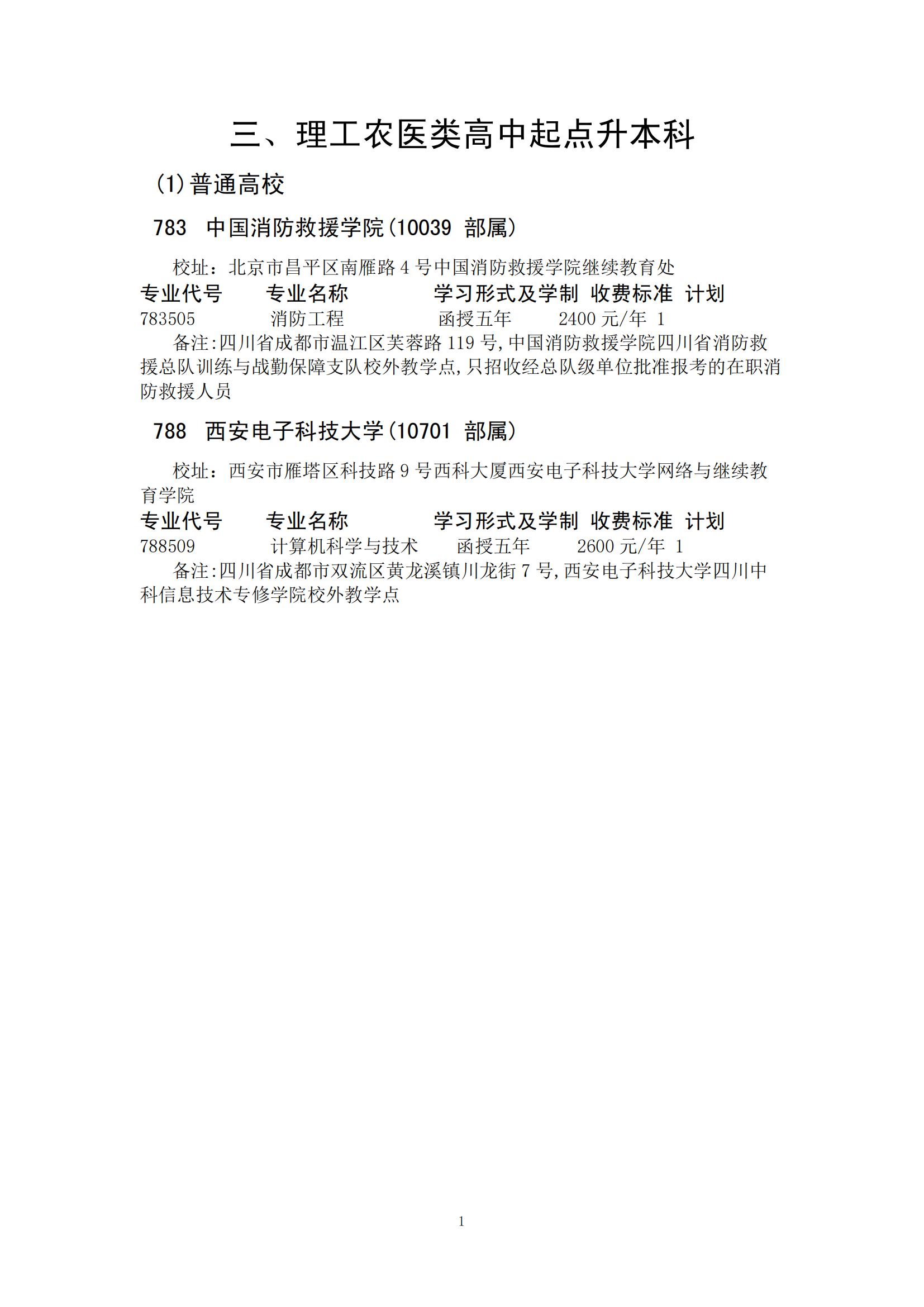
三、理工农医类高中起点升本科
(1)普通高校

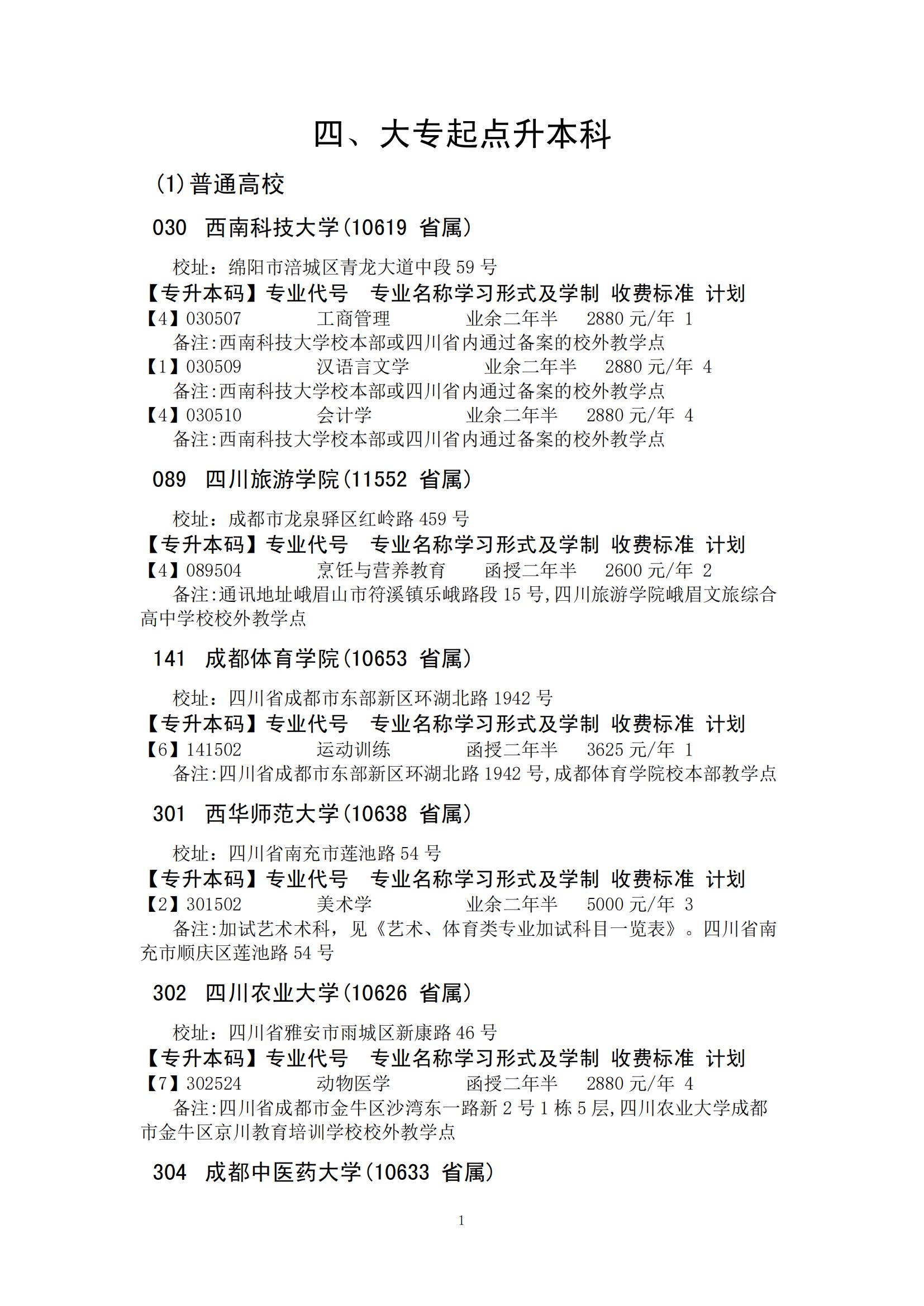
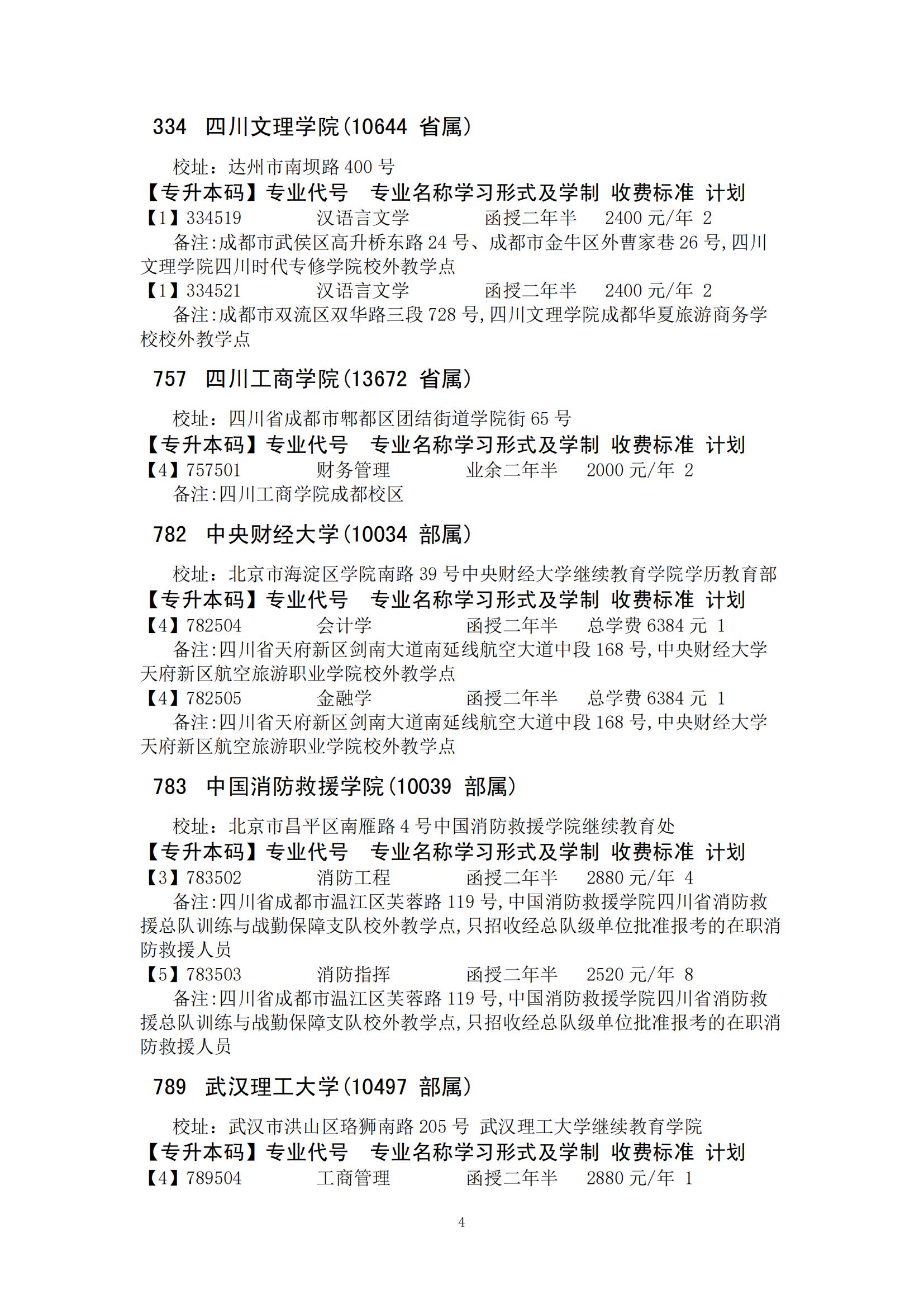
四、大专起点升本科
(1)普通高校
(2)成人高校







来源:四川省教育考试院
原文地址:https://www.sceea.cn/Html/202412/NewsDetail_4063_5.html
本文标签:四川成考 成考政策 四川省2024年成人高校招生录取征集志愿的院校、专业及名额!
转载请注明:文章转载自(http://www.scck.sc.cn)
已帮助5w万+意向学历提升用户
成功上岸
四川成人高考,四川成考网,四川省成考网,四川成人高考网,四川省成人高考网,四川成人高考报名,四川成考成绩查询,四川成考取录查询,四川专升本,四川成人高考官网,四川函授本科,四川函授专升本,四川函授大专
Copyright © 2012- 四川成考网(www.scck.sc.cn) All Rights Reserved
声明:本站为四川成考民间交流网站,最新成人高考动态请各位考生以省教育考试院、各市成考办最新通知为准。